
长期以来,中国的生理实验教学以动物实验为主,而且主要针对教材上的经典实验,学生在有限的实验课时间中,很难完全理解某个实验的全部意义,也很难在这个实验上发挥提高。
随着中国实验教学和国际的逐步接轨,将逐步减少动物实验的数量,而提高人体实验的比例,这也是符合动物实验的3R原则,Reduction(减少)、Replacement(替代)和Refinement(优化)。
这不仅有利于减少实验动物经费,而且可以有效地把人体实验结合进来,与临床形成更紧密的关系,既拓展了学生的知识面,也提高了学生的兴趣。
在此背景下,基于符合人体安全标准的生物机能实验系统,研发了人体生理学实验系统。此类系统通常包含生物机能实验仪器、实验系统软件和多种实验附件。可提供多个人体生理学实验模块,通过多媒体互动的网页访问方式完成实验操作。
1、仪器配置:采用符合人体安全生物信号采集系统。系统部件包括生物机能实验系统仪器、人体生理学实验系统软件以及人体生理实验附件。
2、 实验配件:涵盖心电、脑电、呼吸、血压、心音、肺功能、血氧等常用实验附件 ;
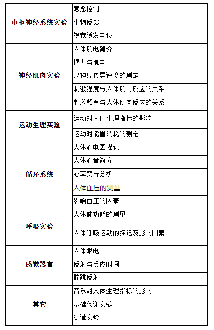
3、 实验模块:包括人体心电图描记、心音听诊和心音图描记、呼吸运动调节因素、人体血压测定、肺功能检测、人体肌肉反应、肌电图、脑电图、眼动电、感觉实验、反射和反应时间、泌尿实验等常见人体实验;
4、 实验内容安排:参照常用医学文献模式,按背景知识、实验原理、实验目的、实验器材、实验方法和观测、实验讨论等方面组织;
5、 操作过程:采用分步多媒体教学,通过浏览器操控实验步骤和仪器。
可开展实验项目清单:

顾客您好,欢迎来到中湘润泽官网,咨询产品可致电:17375555488(微信同号)
